首页
学校概况
学校介绍
学校荣誉
视频中心
学校资讯
校园快讯
通知公告
教育动态
德育视窗
德育常规
少先队建设
班级特色
活动展示
教学教研
教育科研
教学常规
国际视野
对外交流
学生活动
科技创新
科创教育
学生比赛
后勤保障
安全管理
食堂管理
招生招聘
招生公告
招聘信息
通知公告
通知公告
校园快讯
通知公告
教育动态
通知公告
当前位置:
网站首页
>
学校资讯
>
通知公告
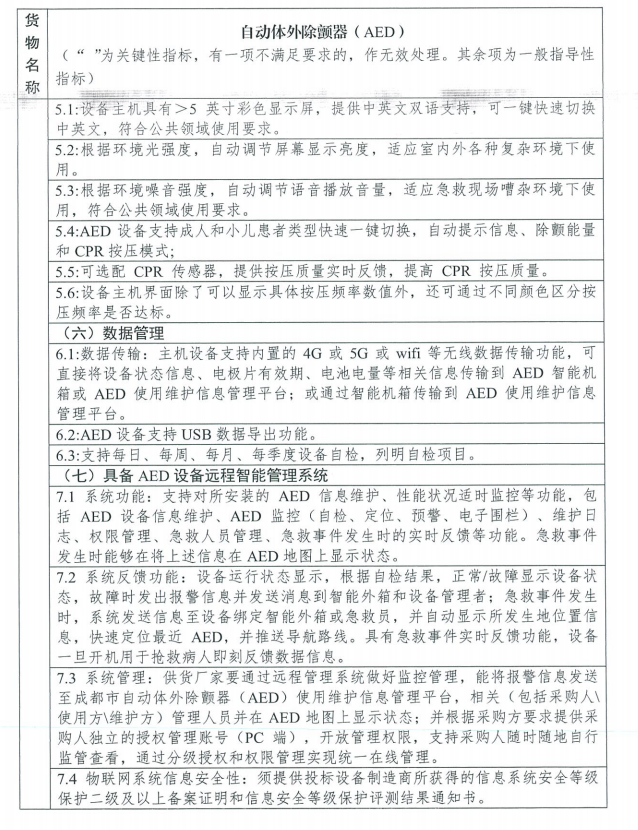
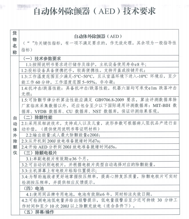
成都东部新区三岔湖小学AED(自动体外除颤仪)采购询价公告
日期:2024/7/4 11:48:15 作者:成都东部新区三岔湖小学 浏览量:
上一篇:
成都东部新区三岔湖小学校2024年零星广告制作项目采购比选公告
下一篇:
成都东部新区三岔湖小学校2024年秋 食堂耗材采购询价公告
返回
关闭页面